por Fidel Mingorance
En cumplimiento de la Ley de Transparencia, la Junta de Andalucía sigue publicando los informes técnicos de las exhumaciones en la sección de Informes de actuaciones en fosas comunes de la página de la Consejería de Turismo, Cultura y Deporte. Aparte de lo incongruente del lugar de publicación (¿Turismo, Cultura y Deporte?) es reseñable que encontrarás más informes técnicos en nuestra sección dedicada que en la que mantiene la Junta. Hasta la fecha hemos incorporado 210 informes y memorias de exhumaciones en nuestro repositorio.
La única intención y lucro de este repositorio de informes es la satisfacción de mantener toda esa información pública al alcance de cualquier persona que desee consultarla, cosa que hasta la fecha no ha satisfecho ninguna administración pública del Estado.

No obstante lo completo y actualizado de nuestro repositorio de informes, se hace ineludible visitar la sección de «actuaciones en fosas comunes» de la Junta, ya que es (o debería ser) la que recibe todos los informes de las exhumaciones.
Córdoba, Víznar y Osuna
Las últimas «actuaciones en fosas comunes» publicadas en la página de la Junta son las correspondientes a las exhumaciones en el barranco de Víznar (2 informes), en los cementerios de La Salud (4 informes) y de San Rafael (3 informes) de la capital cordobesa y en el cementerio municipal de Osuna (5 informes).
Los informes son elaborados por los equipos multidisciplinarios que llevan a cabo todas o alguna de las fases de búsqueda, identificación, excavación y exhumación de las fosas. Estos informes son un insumo realmente importante para cualquier estudio o cartografiado de la desaparición forzada en Andalucía, ya que finalmente es la exhumación la que hace hablar la tierra.
Nueva información, nuevas fosas
Los informes técnicos no siguen un formato homogéneo o único de publicación, pero todos suelen aportar los datos fundamentales de cualquier exhumación. En nuestro caso, resultan fundamentales aquellos referidos a las víctimas en las fosas de los municipios, las víctimas en cada fosa, las víctimas exhumadas y la ubicación exacta de la fosa. Esa nueva información la vamos incorporando a nuestro repositorio de datos, permitiendo así mantenerlo en un nivel aceptable de actualización.
En esta ocasión, la nueva información publicada nos ha permitido aumentar el número de fosas de las 945 que teníamos con fecha de corte del 31/12/2023 a las 953 que figuran actualmente en el Repositorio. Los informes de Osuna y Víznar nos han ayudado a clarificar, mejorar y actualizar el número de fosas en ambas exhumaciones. Hemos incorporado 2 nuevas fosas en el cementerio de Osuna y 5 en el barranco de Víznar.
También son fuente de nuevos datos y nuevas fosas nuestro seguimiento periódico de prensa y de otras publicaciones (libros, videos, redes sociales y sitios especializados). En esta ocasión hemos incorporado 1 nueva fosa en el cementerio de Campillos en base a algunas de esas informaciones publicadas.
Mi recomendación
Obviamente recomendamos la consulta y lectura de todas las memorias e informes de las exhumaciones en Andalucía publicados hasta la fecha, pero he seleccionado uno de los informes de entre los últimos publicados en el sitio Internet de la Junta.
Se trata del informe (aunque de hecho, son dos: Informe arqueológico y antropológico + anexo) sobre los trabajos de prospección, localización, excavación y exhumación en el barranco de Víznar.
Solo por la abundante y variada información aportada (documental, contextual, técnica, visual,…) ya se ganaría mi incondicional recomendación. Eso sí, destacando por encima de todo la fabulosa información geoespacial que incluyen (fotogrametrías, planimetrías, modelos digitales de elevación, ortofotos, dibujos digitales georreferenciados… ¡todo un lujo de geodata!).
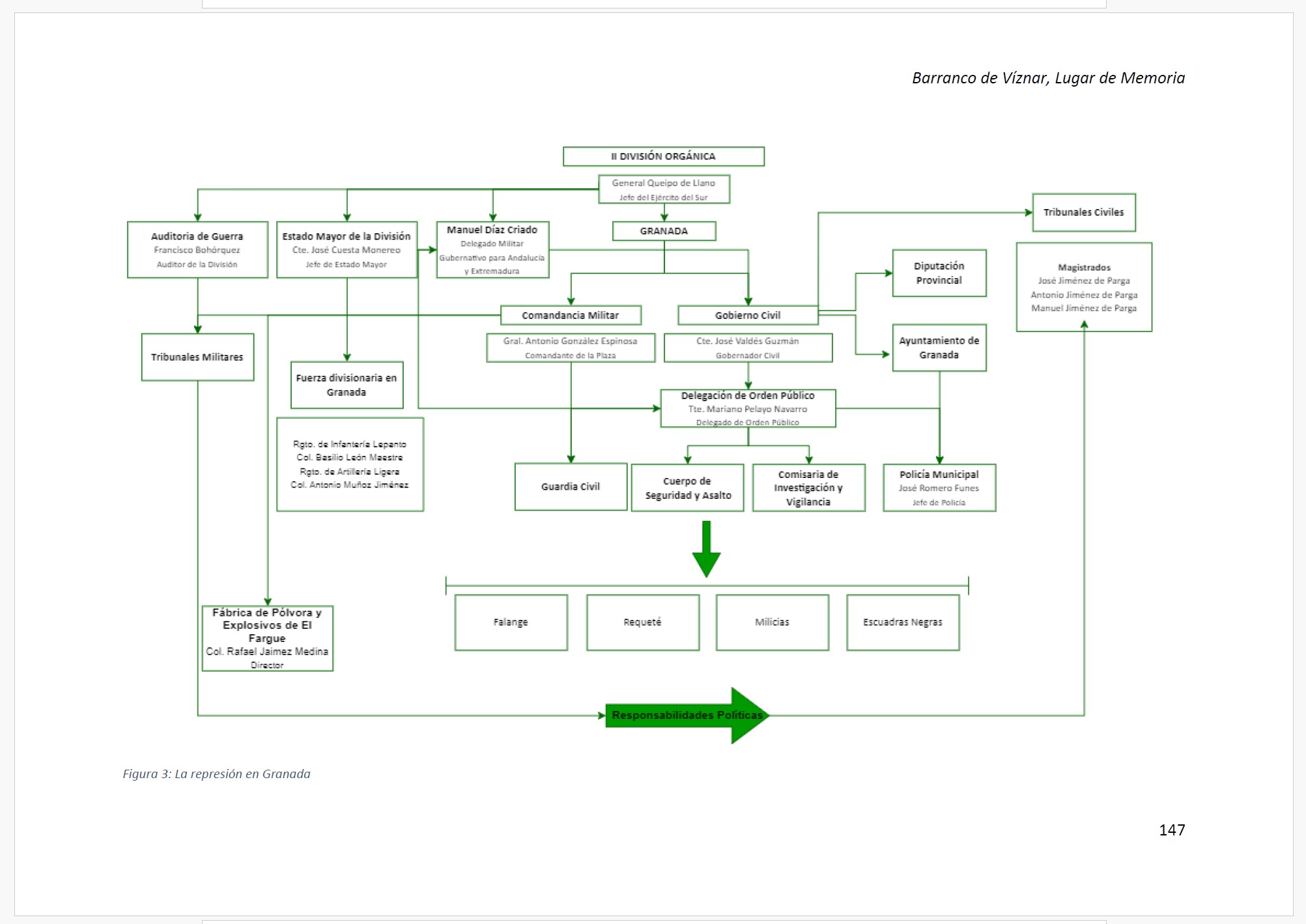
Pero en este caso quiero destacar dos elementos que poco tienen que ver con la espacialidad de las fosas. Por un lado el apartado 1.5 Marco legal y jurídico (y especialmente el 1.5.1. Crímenes de lesa humanidad y desaparición forzosa en la España contemporánea, Víznar, un claro ejemplo de violación del Derecho Internacional Humanitario, p.7-18) y por otro, la inclusión de un diagrama o flujograma de responsabilidades políticas en la represión en Granada (p.143).

La exhumación de una fosa de víctimas de crímenes de guerra es y debe ser un ejercicio rigurosamente técnico y científico, pero ese indiscutible hecho no le quita un ápice al también indiscutible hecho de que esa exhumación es y debe ser un ejercicio eminentemente político, ya sea en Andalucía, en México, en Colombia o donde sea. Un ejercicio político dentro de un proceso de Memoria, Verdad, Justicia, Reparación y Garantías de No Repetición. Y así lo ha entendido el grupo humano que ha elaborado este informe de las fosas de Víznar, «un claro ejemplo de violación del Derecho Internacional Humanitario»… sin duda un ejemplo a seguir para otros informes.




